共基极、共集电极放大电路和PNP管电路
晶体管放大核心“UBE变化,引起iB变化,映射出iC、iE变化”。所以,只有b,e两个极能够作为输入端。而输出信号一定在c或者e端。
基极b输入,集电极c输出,叫共射极放大电路,全称为共发射极放大电路。
基极b输入,发射极e输出,这叫共集电极放大电路,也成射极跟随器。
发射极e输入,集电极c输出,这叫共基极放大电路。
晶体管有三个极,一个作为输入,一个作为输出,剩下什么极,就叫共什么极放大电路。
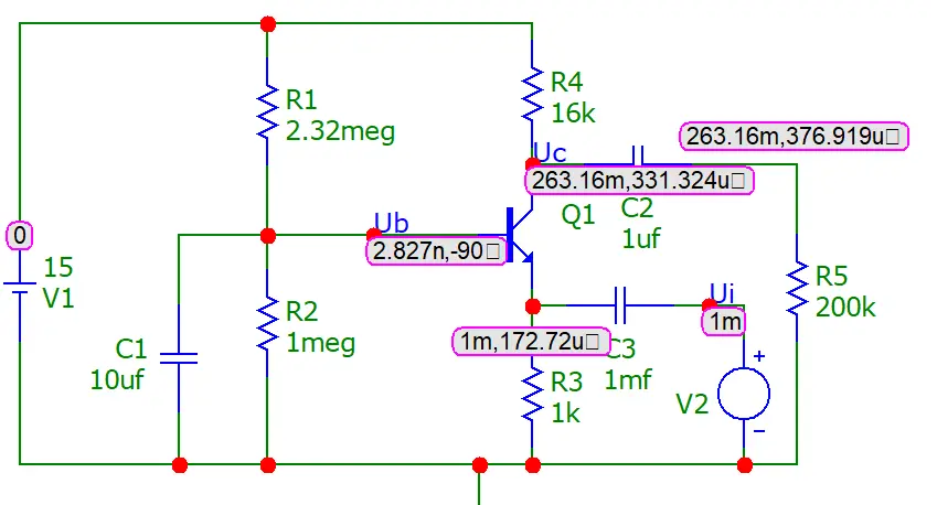
共基极放大电路
共基极电路
静态分析
1.戴维宁等效:
输入回路方程可解得:
晶体管UCEQ>0.3V,处于放大状态
静态分析结果
仿真结果稍有误差
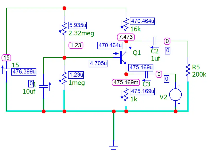
动态分析
动态等效电路
- 列出节点电压方程:
可以得到
如果信号源内阻为0,可简化为
从以上可以看出,共基极放大电路与共射放大电路又相同的电压增益,只是极性为同相放大,共射为反相放大,输入电阻小。
- 输入电阻:

动态仿真结果
可以看出与理论计算差别不大
共集电极放大电路
此电路又称射极跟随器,它与共射级、共基极电路唯一的区别在于,Rc可以为0。另外两个电路Rc的作用是把IB的变化转化为电压的变化,而此电路的输出端在发射极,所以RC不是必须。

共集电极放大电路
静态分析,与前面两个类似不分析
动态分析 :
动态等效电路
- 电压增益:
多数情况下,Aui近似为1
- 输入电阻:
很显然输入电阻远大于共射放大电路(rbe),更大于共基极放大电路的输入电阻(
),这是设计跟随器的显著优点。 - 输出电阻:
输出电阻很小
设计跟随器,虽然不具备电压放大能力,但是第一具有电流放大能力,第二具有输入电阻大、输出电阻小的特点,使其在扩流、阻抗匹配中获得了广泛应用。
应注意,共射、共基极电路输入电阻与负载无关,输出电阻与信号源内阻无关。但共集电极电路却不是如此。他的输入电阻与负载大小有关,而输出电阻与信号源内阻有关。
- 电压增益:
PNP管放大电路
动态分析与NPN完全一样
方法一:对PNP管的全部伏安特性,都实施反向定义
- 对所有电流方向,均与NPN管相反。
- 所有点位差定义,也相反。
方法二:遵循NPN的全部定义,所有求解的值是反的,所有的图,都从第一象限镜像到第三象限。